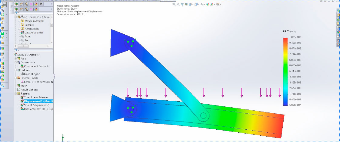
Cálculo de Tensiones Máximas en 3D

CARACTERÍSTICAS

Cálculo de tensiones máximas 3D por elementos finitos, utilizando software de diseño asistido por computadora (CAD) Solid Works.