Peticiones y Apelaciones

¡Te escuchamos!

Tú nos importas, por eso es importante saber lo que piensas de nosotros.
Déjanos saber en qué debemos mejorar y qué debemos seguir haciendo bien.
Para hacerlo, por favor descarga y lee el Procedimiento de Quejas, Reclamos, Sugerencias, Apelaciones y Felicitaciones, y descarga el Formulario de Quejas y/o Apelaciones para enviárnoslo diligenciado al correo info@dinamho.co

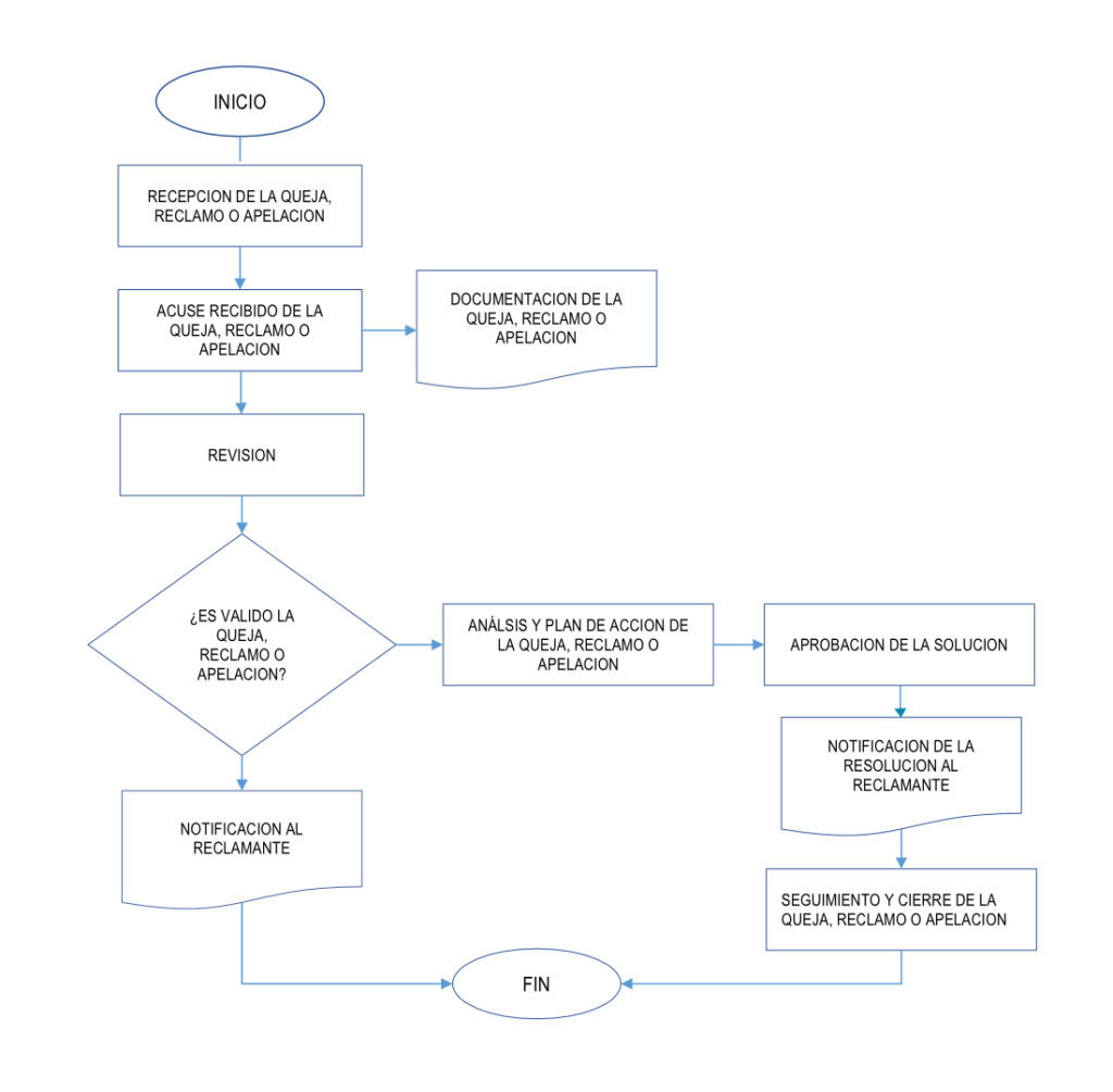
Procedimiento de Quejas, Reclamos, Sugerencias, Apelaciones y Felicitaciones

Formulario de Quejas y/o Apelaciones

Tipo de documento*
Número de documento*
Nombre Completo*
Email*
Teléfono*
Dirección*
¿Cuál es tu posición?*
Motivo*
Causa*
Causa*
Cuéntanos tu experiencia*
FLUJOGRAMA PQR